Math & YOU Teacher HelpSkip to main content.

Steps for Students to Submit Assignments

Student Workflow
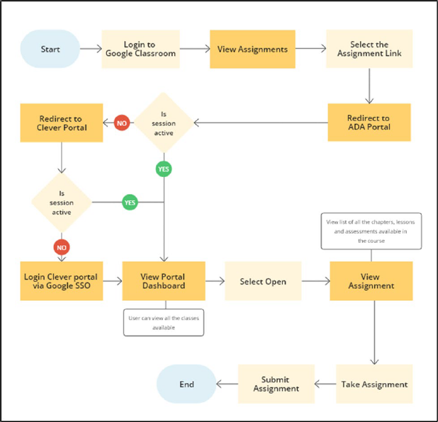
Workflow: Start → Login to Google Classroom → View assignments → Select the assignment link → Redirect to ADA portal → If session is not active, redirect to Clever portal or login with Google SSO → View portal dashboard → Select open → View assignment → Take assignment → Submit assignment → End
  1. The student will open the assignment on Google Classroom and select the ADA portal link.
  2. The student will be redirected to the ADA portal. The portal will then check for any valid active sessions. If an active session is found, the student will be redirected to the ADA portal's dashboard. If no active session is found, the student will be redirected to the Clever Login page where the student can log in using the Log In with Google SSO.
  3. On successful login, the student will be redirected to the assignment player. Students will be able to take the assignment if it's a valid assignment in ADA.

    Select Start to start taking the assignment.

  4. The student can start giving the assignment and going through it. Once the student has attempted all the questions, they can submit the assignment by clicking the TURN IN button.
  5. Upon doing so, a confirmation modal will appear, showing how many questions have been attempted and how many were skipped. The student can review this information and decide whether to submit the assignment or go back to address any missing questions.
  6. After submitting the assignment, students will need to wait for their grades.

    If the assignment is system-graded, students will see their grades within a few minutes. However, if the assignment requires manual grading by the teacher, students will have to wait until the teacher completes the grading.

  7. Students can always view their submitted assignment in the Done tab. Select the Eye icon to view the grades and details.
  8. Students can view the grades on the ADA portal or Google Classroom once they are synced successfully.