Math & YOU Teacher HelpSkip to main content.

Assigning Assignments

Steps for Teachers to Assign
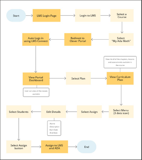
Workflow: Start → LMS login page → Login to LMS → Select a course → Select My Ada Math → Redirect to a Clever portal → Auto logs in using LMS connect → View portal dashboard → Select Plan → View curriculum plan → Select menu → Select assign → Edit details → Select students → Select assign button → Assign to LMS and ADA → End
  1. The Teacher will log into the Schoology LMS portal.
  2. The teacher will select a course inside the Course Dashboard tab on the Home page.
  3. If the district is connected to LMS Connect then the My Ada Math app should be available on the left-hand side menu option. Selecting the My Ada Math app will redirect the teacher to the Clever portal page. If the user does not get redirected automatically inside the option, they will see Launch App button.
  4. When the Teacher selects the Launch App button, they will be redirected to the Clever portal to authenticate the user. Clever will authenticate the teacher and will be redirected the teacher to the Math & YOU dashboard.
  5. Selecting Plan on the course card will redirect the teacher to the Course Details page, where they can view assessments.
  6. The teacher can assign these by clicking the three dots menu icon and selecting the Assign option.

    Note: Assessments are of two types: Practice and Graded. Both types can be assigned to students.

  7. Upon selecting Assign, a Create Assignment modal will open. Teachers will fill in the following information.
    • Name of the assignment: Enter name manually.
    • Description of the assignment: Enter description manually.
    • Start Date: Select the start date of the assignment from the date picker.
    • End Date: Select the end date of the assignment from the date picker.
  8. Choose the students who will take the assignment and select Assign.
  9. When the teacher clicks on Assign, the assessment will now be assigned to the selected students on the Schoology LMS for this class. When the assessment is syncing, a status label SYNCING will be visible to the teacher. On success, the status label message will change to SHARED WITH LMS.

    Cross-listing is not currently supported by LMS Connect. Assignments will need to be created for each class in My Ada Math and synced to each class in the LMS.

    If the sync fails, then a NOT SYNCED label appears and it will not appear in the LMS.